Campus
Calendario
Email
Login
El INSTTI
Porque Estudiar en el INSTTI
Misión y Visión
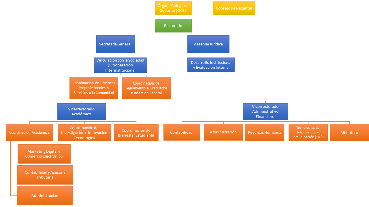
Estructura Organizativa
Planificación Institucional
Programas Académicos
Admisiones
Investigación
Innovación y Vinculación
Educación Continua
Financiamiento y Becas
Noticias
0
Identificarse
Organigrama Estructural INSTTI